| 单位名称 | 国家管网集团西部管道有限责任公司 | 单位性质 | 国有企业 |
|---|---|---|---|
| 单位地址 | 新疆乌鲁木齐市 | 单位行业 | 交通运输、仓储和邮政业 |
| 单位规模 | 3000-4999人 | 单位网址 |
| 学历要求 | 招聘总人数 | 研究生人数 | 本科生人数 |
|---|---|---|---|
| 本科生,硕士生,博士生 | 81 | 10 | 71 |
| 接收邮箱 | 网申地址 | https://pipechina.hotjob.cn/ |
|---|
国家管网集团西部管道有限责任公司2023年春季高校毕业生招聘公告
一、公司简介
国家管网集团西部管道有限责任公司(以下简称公司)隶属于国家石油天然气管网集团有限公司,于2004年8月成立。公司坚定不移做习近平总书记“四个革命、一个合作”能源安全新战略的践行者推动者引领者,置身“丝绸之路经济带”核心区域,完整准确贯彻新时代党的治疆方略,融入西部大开发和“一带一路”建设,率先建成、高效运营“西油东送、西气东输”的西部油气能源大通道,现已发展成为业务覆盖新、甘、青三省区的专业化地区管道企业。
公司所辖油气管道干(支)线57条,总里程1.59万千米,管理资产规模超1200亿元,员工总数近3000人。天然气、原油、成品油出疆干线输送能力分别为770亿方/年、2000万吨/年、1000万吨/年。所辖管道接收中亚进口原油、天然气,输送新疆油田、塔里木油田、西北油田、吐哈油田、青海油田等油气资源,以及独山子石化、克拉玛依石化、乌鲁木齐石化、玉门炼化等炼厂生产的成品油。管输天然气配送至国内二分之一区域,管输原油服务东西部7个省区市13家炼厂,管输成品油辐射13个省区市。
公司先后荣获中国工业大奖、全国五一劳动奖状、国务院国资委“管理标杆企业”、开发建设新疆奖状、新疆维吾尔自治区先进基层党组织等荣誉称号。
二、招聘岗位及人数
共招聘81人,具体岗位及人数详见表1。
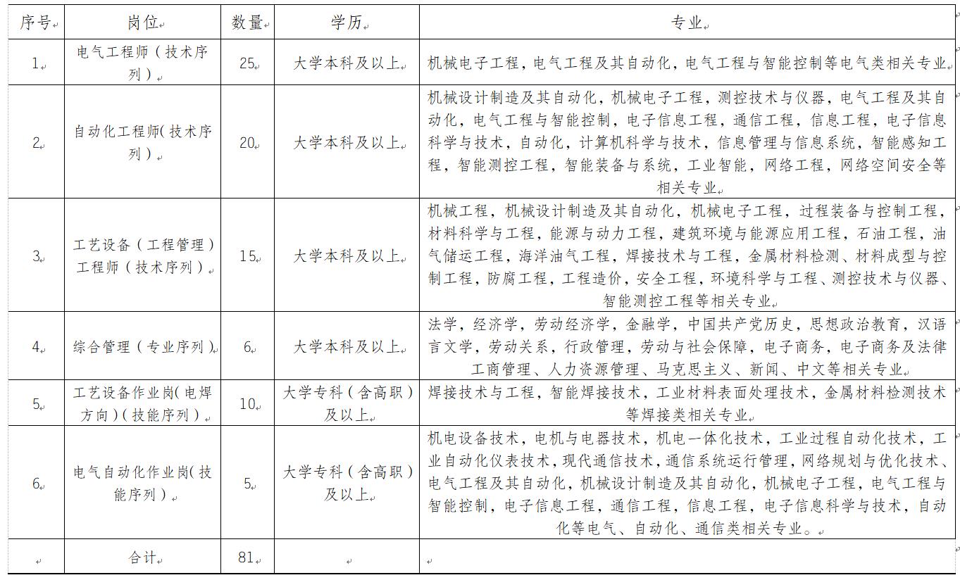
表1 招聘岗位、数量及学历专业表

备注:硕士研究生及以上学历的,二级研究方向与上述专业相关的,视为符合要求。
三、相关要求
1.思想政治素质好,忠诚管网事业,在西部工作意愿强,无不良嗜好;具备良好的身体素质和心理素质,无油气管道运输基层一线岗位职业禁忌症,能接受和适应基层工作环境。
2.2023届高校毕业生(含留学生),以及2022届未落实工作单位,档案、组织关系仍保留在原毕业院校的毕业生。海外留学生要求硕士研究生及以上,取得国家教育部留学服务中心颁发的国外学历学位认证书。
3.高校本科生国家英语四级成绩不低于425分,硕士研究生及以上国家英语六级成绩不低于425分,或达到托福、雅思、托业及其他国际公认考试机构成绩达到相当水平;国外高校毕业生托福成绩不低于90分,或雅思成绩不低于6.5分,或托业成绩不低于715分,或其他国际公认考试机构成绩达到相当水平;本科生和研究生第一外语为其他语种的,其外语水平应分别达到相应标准。报名技能类岗位的国家四六级等外语成绩不作硬性要求。
4.应聘毕业生应如实提供个人信息,对提供虚假信息的,取消应聘资格。毕业生逾期未报到、证书证件不全、弄虚作假、不符合招聘条件的,取消录用资格。
四、招聘流程
1. 应聘报名:3月20日-4月10日公告期间,毕业生通过招聘平台投递简历。
招聘平台网址:https://pipechina.hotjob.cn/
报名平台二维码

2. 资格初审:公司按照招聘条件,对应聘毕业生进行资格初审,确定参加统一初选笔试人员名单。
3. 初选笔试:考试时间初定4月15日(周六),由考试服务机构统筹安排(具体方式另行通知)。
4. 面试考核:初选笔试结束后,4月18日前在招聘网站公布每个岗位入围人选,公司适时组织开展面试。
5. 背景调查:主要包括家庭背景、学习成绩等情况。
6. 录用公示:6月1日前,将拟录用人员与递补人员在招聘网站进行公示。
7. 协议签订:公司与高校拟录用毕业生签订就业协议书,学生需提供健康体检报告,并签订信息真实性承诺内容。
8. 入职注册:报到时间另行通知。
五、薪酬福利待遇
1.招录后为正式员工,执行公司统一工资制度、职位发展通道。
2.享受六险两金、大病保险、雇主责任险、节日菜金、大小劳保、防暑降温、清凉饮料、轮休路费报销、健康疗养、医疗费用报销等福利。
3.见习期满转正定级后,基层站队实行轮休制,工作40天休息20天,休假往返按双飞标准报销。
4.上岗期间,公司免费提供住宿用餐。
5.享受入职集中培训、见习期专项培训、导师带徒、专家带徒、送外培训、技术技能工匠人才培养等福利。
6.其他公司规定应享受的待遇。
六、联系方式
招聘咨询电话:0991-7561291、7561290
招聘平台技术咨询电话:010-82254008-612
招聘监督电话:
西部管道公司:0991-7561327
国家管网集团公司:010-87981243
招聘监督邮箱:xbgdzhaopin@pipechina.com.cn