| 单位名称 | 吉林金域医学检验所有限公司 | 单位性质 | 民营企业 |
|---|---|---|---|
| 单位地址 | 吉林省长春市 | 单位行业 | 卫生和社会工作 |
| 单位规模 | 100-299人 | 单位网址 | http://www.kingmed.com.cn/ |
| 学历要求 | 招聘总人数 | 研究生人数 | 本科生人数 |
|---|---|---|---|
| 本科生,硕士生 | 60 | 30 | 30 |
| 接收邮箱 | 网申地址 | https://kingmed.zhiye.com/campus |
|---|
金域医学集团 2026 届校园招聘
一、公司介绍
广州金域医学检验集团股份有限公司【股票代码:603882】是一家以第三方医学检验及病理诊断业务为核心 的高科技服务企业,致力于为全国各级医疗机构提供领先的医学诊断信息整合服务,经过多年的发展,现已成为国 内第三方医学检验行业的市场领先企业。 金域医学在内地及香港地区建立了 50 家医学实验室、超 700 家合作共建实验室和辐射全国的远程病理协作网, 为全国 90%以上人口所在区域,超过 23000 家医疗机构提供超 4200 项医学检验及病理诊断项目服务,检测结果 可为全球 80 多个国家和地区认可。 公司拥有研发人员 1259 名,海内外知名专家 280 余人,并成立了由钟南山院士担任主席,9 位院士担任顾问, 共 57 位海内外行业顶级专家组成的金域医学学术委员会。 金域医学被认定为国家企业技术中心、国家高新技术企业、国家基因检测技术应用示范中心等,获批建立医学 检测技术与服务国家地方联合工程实验室、国家级的博士后科研工作站等国家、省部级的研发机构和研发平台。 金域医学正全面推进医检 4.0 战略,依托拥有的全球最大东方人种大样本库、大数据库,自主开发出“域见医 言”大模型和智能体应用“小域医”,打造第三方医检行业可信数据空间。 金域医学蝉联 MSCI ESG 评级中 AA 级别,为全球同行业领先水平;成为业内唯一荣获第四届“中国质量奖提 名奖”的企业。
集团官网:www.kingmed.com.cn
总部地址:广州国际生物岛螺旋三路 10 号
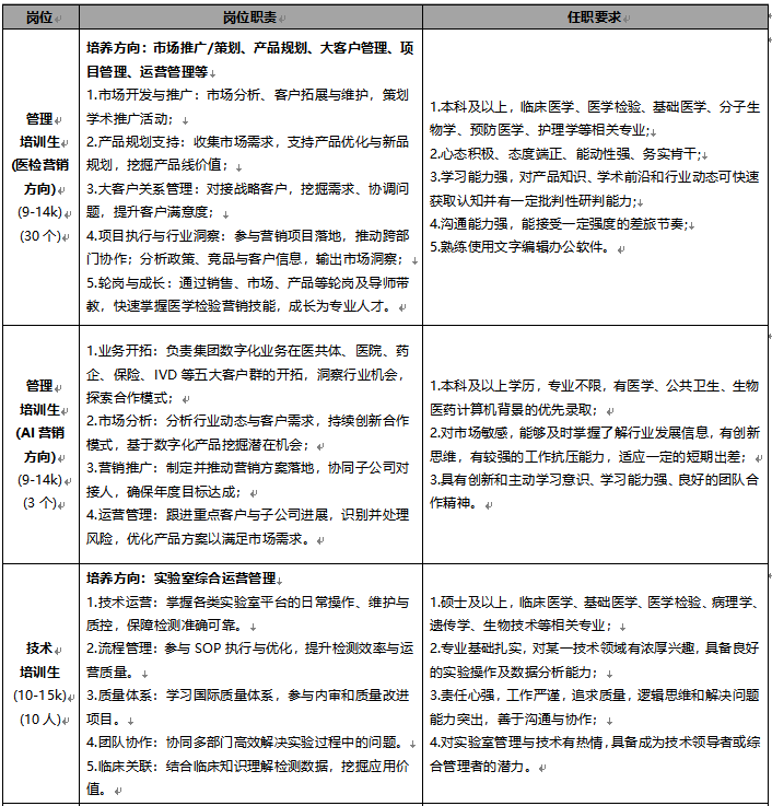
二、招聘岗位


工作地点:全国。
三、福利待遇
1. 丰厚薪酬激励:有竞争力的薪酬、绩效奖金、项目奖金、评优激励、年度调薪、多种补贴等;
2. 完备假期制度:周末双休、法定节假日、带薪年假、婚假、生育假、生日假等;
3. 多样休闲娱乐活动:健身房、舞蹈室、生日会、文娱体育俱乐部等;
4. 贴心员工关怀:员工餐厅、员工公寓、年度体检、年度旅游、五险一金等。
四、招聘流程
网申——简历筛选——在线测评——面试/复试——录用签约
五、投递方式:
(一)线上网申:
ü PC端
登录金域医学招聘官网即可在线投递简历 https://kingmed.zhiye.com/campus
ü 移动端
关注【金域人】公众号,菜单栏点击【金域招聘】-【校园招聘】进行投递
(二)线下投递:
ü 线下宣讲会或线下双选会现场投递(2025年10月28日)
联系人:王老师 19917244126 (微信和电话同步)