| 单位名称 | 中石化中原石油工程有限公司 | 单位性质 | 国有企业 |
|---|---|---|---|
| 单位地址 | 河南省濮阳市华龙区 | 单位行业 | 科学研究和技术服务业 |
| 单位规模 | 5000人以上 | 单位网址 |
| 学历要求 | 招聘总人数 | 研究生人数 | 本科生人数 |
|---|---|---|---|
| 本科生,硕士生,博士生 | 100 | 15 | 85 |
中石化中原石油工程有限公司是中国石化集团公司所属大一型企业,业务涉及钻井、固井、井下作业、压裂、油藏综合服务、油田化学剂研发生产和技术服务、钻采机械研发制造等专业。公司以保障国家能源安全和引领石油工程高质量发展为己任,以打造国内领先、国际一流油服公司为目标,施工足迹遍及国内陆上所有油气田,在石油工程领域最早走出国门,迅速发展为完全市场化、高度国际化的油服公司,是沙特阿美公司主要陆上钻井承包商,哈里伯顿、贝克休斯、斯伦贝谢、道达尔重要战略合作伙伴。传承弘扬“特别能战斗、特别能担当、特别能超越”的铁军精神,切实当好陆上油气田高质量勘探和效益开发的工程主力军,队伍分布在国内23个省、市、自治区,构建中原、西南、西北、华北、东北“国内五大区域市场”,在海外10余个国家执行合同,形成了沙特、科威特、非洲、哈萨克斯坦“海外四大规模市场”,连续15年跻身ENR全球最大250家国际承包商,累计承钻陆上“1”字号井近500口,超深井钻完井技术跻身国际先进水平,钻井液核心助剂研发具有国内一流竞争优势,页岩气钻完井配套技术处于国内领先水平,是中国石化石油工程队伍的标杆和旗帜。
一、招聘对象
2022年全国普通高等院校统招统分应届毕业生(定向、委培除外),回国(境)后初次就业且具有教育部留学服务中心派遣资格的国(境)外留学生(毕业时间在2021年1月1日至2022年12月31日期间);年龄不超过35岁(1987年1月1日后出生)。
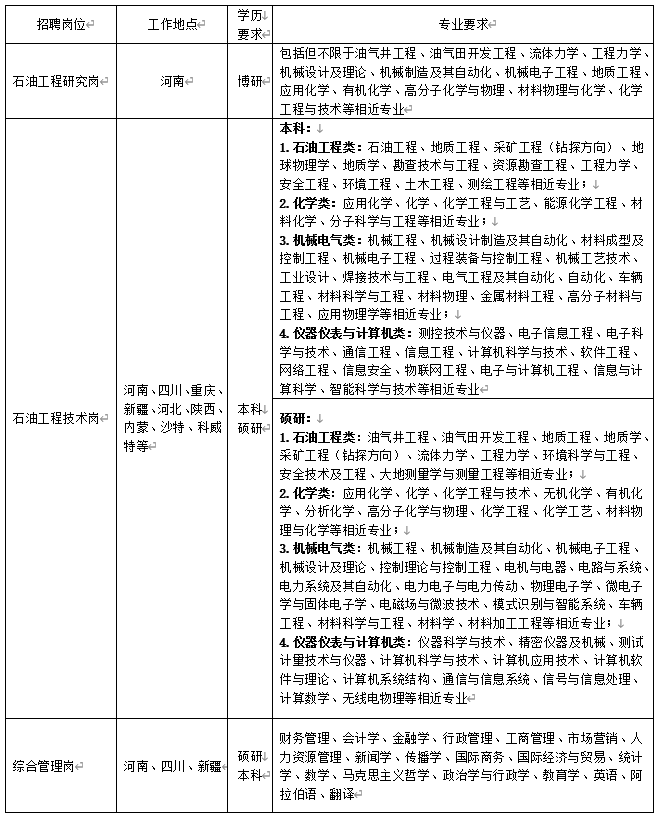
二、招聘岗位

三、招聘程序
毕业生招聘按照网上报名、资格审查、统一初选考试、测试面试、人选公示等程序进行。本次招聘不以任何形式收取报名费、保证金等。报名截止日期为2021年10月22日。请百度搜索中国石化人才招聘网站(http://job.sinopec.com),选择【校园招聘】,【注册】后点击【招聘信息】,在搜索框内输入【中原石油工程有限公司】,应聘相关岗位。
四、相关待遇
1.薪酬待遇由基本工资、绩效工资、津贴补贴等组成,按照国家标准享受“六险两金”(养老、失业、医疗、工伤、生育、补充医疗、公积金、企业年金)和带薪年休假、探亲假、生育假等待遇。
2.入站博士年薪不低于22万元。为毕业生发放安家费,标准为博士研究生9万元、硕士研究生6万元、本科生4.8万元/3万元。
五、联系方式
联系部门:中原石油工程公司党委组织部(人力资源部)
联系人:李老师
联系电话:0393-4810737、0393-4821324
通讯地址:河南省濮阳市中原路277号
邮政编码:457001
