| 单位名称 | 长安福特汽车有限公司 | 单位性质 | 外商投资企业 |
|---|---|---|---|
| 单位地址 | 重庆市渝北区 | 单位行业 | 制造业 |
| 单位规模 | 5000人以上 | 单位网址 |
| 学历要求 | 招聘总人数 | 研究生人数 | 本科生人数 |
|---|---|---|---|
| 不限 | 50 | 25 | 25 |
| 接收邮箱 | 网申地址 | http://campus.51job.com/caf2025 |
|---|
长安福特|长安福特新能源汽车有限公司
2025届校园招聘启事
一、长安福特简介:
2001年4月,世界领先的汽车公司——福特汽车公司和中国的百年企业——长安汽车集团,共同签约成立了长安福特汽车有限公司(长安福特),并于2003年初正式投产。长安福特是一家具有跨地域、多品牌生产经营能力,集整车、发动机、变速器的制造和销售于一体的大型综合性现代化汽车企业。
长安福特提倡“以客户为中心、以奋斗者为本、诚信尊重、精简高效、创新变革”的价值观,引领员工“在长福 为长福 爱长福 ”,号召员工“向心向上向未来”,兑现“创造更美好的世界”的承诺。
长安福特以“创造卓越产品 ,成就品质生活”为使命,融合全球领先的技术和中国优秀的文化,创造智行、智擎、智联的汽车,目前长安福特生产和销售的主要车型有:锐际、蒙迪欧、EVOS、锐界、探险者、林肯冒险家、林肯Z、林肯航海家、林肯飞行家,长安福特产品谱系涵盖所有主力市场。
长安福特积极将世界变得更加美好,致力于成为受人信赖的企业公民。长安福特工厂不仅配备先进的污染防治设施,还建立了完善的安全体系和环境管理体系。同时,长安福特也积极参与各项公益事业,推动社区的环境改善和所在地的经济发展。
二.长安福特新能源简介
为进一步探索新能源乘用车的发展,加速新能源转型,长安福特与长安汽车集团合资于2023年9月20日成立了长安福特新能源汽车科技有限公司。长安福特新能源现拥有约400家销售及服务网络,辐射全国各大城市,主要从事新能源乘用车的产品策划和营销服务,以及长安福特现有的福特品牌车型的营销及服务业务。
长安福特新能源将充分融合长安汽车和长安福特在品牌、技术、制造、市场和成本等方面的领先优势,坚持深入实施“新产品、新营销、新体验、数字化”战略,聚焦“产品定义、客户体验”两大核心优势构建,突破创新,打造更具时代化特征,更加符合当代市场及用户需求的新能源主流品牌。
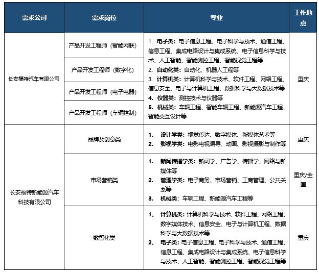
三、招聘需求

四、招聘流程
网申→ 简历筛选 → 面试(线上&线下) →测评→ offer发放 → 协议签订
五、应聘条件
1、2025届本科及以上学历应届生(含2025.1月-2025.7月毕业的海外院校同学)。
2、CET-4 425分及以上。
3、所学专业为招聘需求专业。
4、认同长安福特企业文化。
5、有志成长为优秀的汽车人。
六、整体报酬
1、 全年发放13个月固定月收入&年度浮动业绩奖金。
2、 大学生安家费&青年人才公寓。
3、 灵活上下班时间。
4、 免费交通车&工作餐补贴。
5、 员工关怀礼金。
6、 五险一金。
7、 补充医疗保险&自选福利。
8、 年度免费体检。
假期
国家法定假日&公司年假。
其他
员工折扣购车及购车补贴。
员工子女补充医疗保险。
七、简历投递
网申链接:http://campus.51job.com/caf2025
网申二维码:

具体时间以官方通知为准,请持续关注“长安福特微招聘”公众号。
