| 单位名称 | 北京南方国际人力资源顾问有限公司 | 单位性质 | 其他 |
|---|---|---|---|
| 单位地址 | 北京市朝阳区 | 单位行业 | 文化、体育和娱乐业 |
| 单位规模 | 50-99人 | 单位网址 | http://www.sciencehr.net/ |
| 学历要求 | 博士生 | 招聘总人数 | 78 | 研究生人数 | 78 | 本科生人数 | 0 |
|---|
中山大学1924年由孙中山先生创建,历经90余载薪火相传,形成了优良的学风和校风,具备了人文社科和理医工多学科的坚实基础,学科影响力突出,已经成为一所国内一流、国际知名的现代综合性大学。现由广州校区、珠海校区、深圳校区三个校区、五个校园及十家附属医院组成。中山大学正在向世界一流大学迈进,努力成为全球学术重镇。
微电子科学与技术学院成立于2019年,位于中山大学珠海校区,是学校强化和发展微电子学科的创新举措,旨在培养世界一流的集成电路设计和制造高级人才,致力于国家急需的自主产权的高性能芯片的研究。学院坚持面向学术前沿、面向国家重大战路需求、面向国家和区域经济社会发展,确立了"厚基础、重能力、求创新、强应用"的人才培养定位,走内涵式发展道路,依据科学技术发展趋势、社会经济发展需求和学院发展规划,汇聚一流队伍,培养一流人才,构建我国电子信息领域的人才培养和科学研究重要基地。
学院综合考虑学校学科布局结构和国内微电子学科领域发展情况,重点建设微电子学科,具体包括集成电路设计及设计自动化,集成电路器件及工艺,集成电路封装,集成电路应用等,旨在集成电路与系统、半导体制造工艺与新器件等方面形成优势。学院设置微电子科学与工程本科专业,建设微电子学科博士点和硕士点,按照本、硕、博三个制定培养方案,建立完整的专业人才培养体系。目前有教学科研人员共20人,在校本科生近300人、硕士研究生65人、博士研究生19人,正在筹建高水平的教师队伍和创新群体。
微电子科学与技术学院目前人才培养体系齐备,实验平台设施规划充足,为教学、科研提供良好的硬件支撑,学院借助粤港澳地区电子信息技术及微电子技术集中的区位优势,朝气蓬勃发展,是学校前景广阔的学院之一。
学院已有集成电路设计、微电子工艺器件两个学科方向,现重点打造处理器芯片、传感及物联网芯片两个团队,并逐步建设人工智能芯片、高压高功率芯片团队,重点建设集成电路设计及测试、微电子工艺器件实验室两个教学科研实验室。
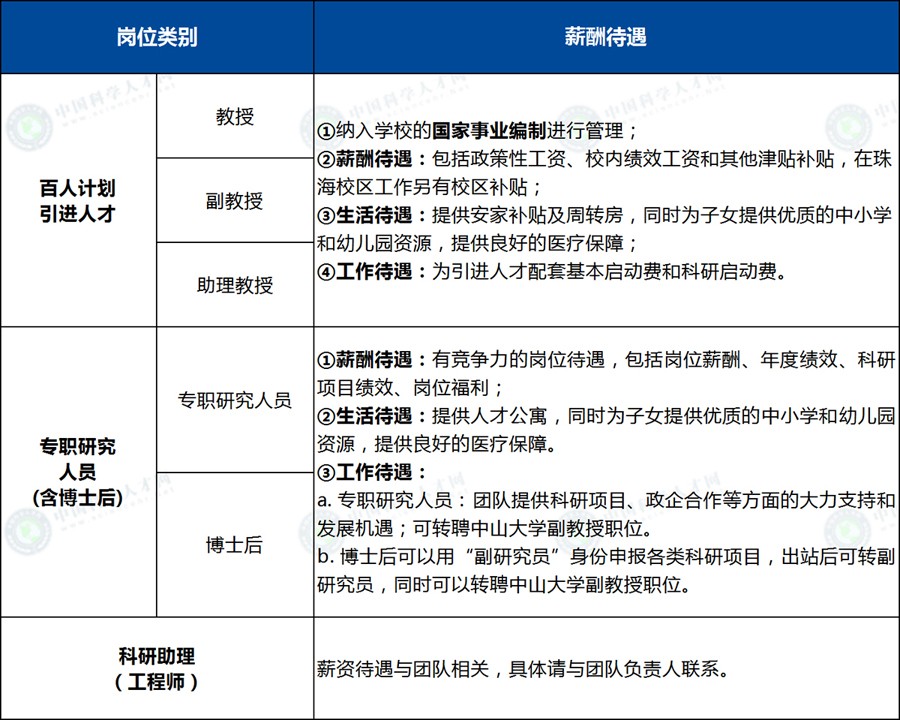
学校提供富有竞争力的薪酬和校区补贴,享受珠海市人才政策;"百人计划"引进人才提供安家费与科研启动经费。此外,学校为每位教师提供餐补、运动俱乐部、年度健康体检,解决子女教育、医疗保障、住房保障等。
微电子科学与技术学院目前人才培养体系齐备,实验平台设施规划充足,为教学、科研提供良好的硬件支撑。学院教师享受富有竞争力的薪酬福利(薪资、补贴、安家费、科研启动经费、住房、医疗、餐补、子女教育等)和珠海市人才政策等。学院借助粤港澳地区电子信息技术及微电子技术集中的区位优势,朝气蓬勃发展。

招聘时间:长期
联系人:郑老师
联系方式:0756-3668560;zhengyx69@mail.sysu.edu.cn;zsdxwdz@163.com(应聘邮件主题:姓名-学历-所学专业-应聘岗位名称-中国科学人才网)
学院地址:广东省珠海市唐家湾中山大学珠海校区红楼12栋
学院官微:中山大学微电子科学与技术学院