招聘日历

佳能医疗系统研究开发(大连)有限公司 2022届毕业生春季网络招聘会

单位名片

招聘计划

学历要求 招聘总人数 研究生人数 本科生人数
本科生 25 15 10

佳能医疗系统研究开发(大连)有限公司

2022届毕业生春季网络招聘会

(工作地点:大连)

招聘会类型:网络招聘
开始时间:2022-3-7

结束时间:2022-4-30
招聘人数:若干

招聘会简介:
同学们好! 佳能医疗系统研究开发(大连)有限公司2022届毕业生春季网络招聘即将开始。

如果你想更多的了解佳能医疗,敬请关注,欢迎投递简历~~

一、 公司简介

佳能医疗系统研究开发(大连)有限公司,成立于2013年,隶属于Canon集团,是佳能医疗系统株式会社(日本)在大连设立的近200人医疗器械研发基地。公司与日本、欧洲、美国等地的研发机构并驾齐驱,致力于先端医疗器械的研究开发,内容涵盖了X线计算机体层摄影装置(CT)、超声波诊断装置(UL)、X线透视造影装置(XR)、核磁共振成像装置(MRI)、生化自动分析装置(CL)等医疗设备。

 

 在这里,拥有温馨舒适的职场环境,在这里,拥有专业一流的研发团队,在这里,拥有为您量身打造的教育培训,在这里,拥有丰富多彩的公司文化活动。年轻优秀的你,请带着激情和梦想加入!

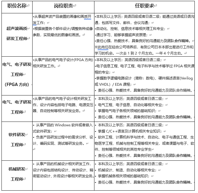
二、招聘对象以及岗位要求

1、招聘对象:2022年应届毕业生。

2、招聘职位说明

image.png 

三、单位基本信息和联系方式

单位名称:佳能医疗系统研究开发(大连)有限公司

单位性质:日本独资企业

通讯地址:大连高新园区汇贤园7号3层#03-01/02/03/04室

联 系 人:王老师

联系电话:0411-39520128

邮箱地址:CMRD-info@cn.medical.canon

 

四、员工待遇 

 有竞争力的薪资、双休日、六险一金、各种津贴、带薪休假、育儿假、照料假、通勤班车、

年度体检、公司团建等