智时代·赢未来
潍柴2023年春季校园招聘简章
线上录播空宣地址:https://xjh.zhaopin.com/show/11844
企业简介
潍柴创建于1946年,全球拥有员工10万人;2021年收入超过3000亿元,名列中国机械工业百强企业第1位。
在全球拥有动力系统、商用车、工程机械、智慧物流、农业装备、海洋交通装备等六大业务板块。
拥有内燃机与动力系统全国重点实验室、国家燃料电池技术创新中心等国家级研发平台,获得国家科技进步一等奖2项。
获得国家引才引智示范基地称号,始终坚持人力资源是第一资源,人才工程是潍柴的第一工程,面向海外、社会和高等院校招贤纳士。
关注《潍柴招聘》公众号获取更多招聘资讯

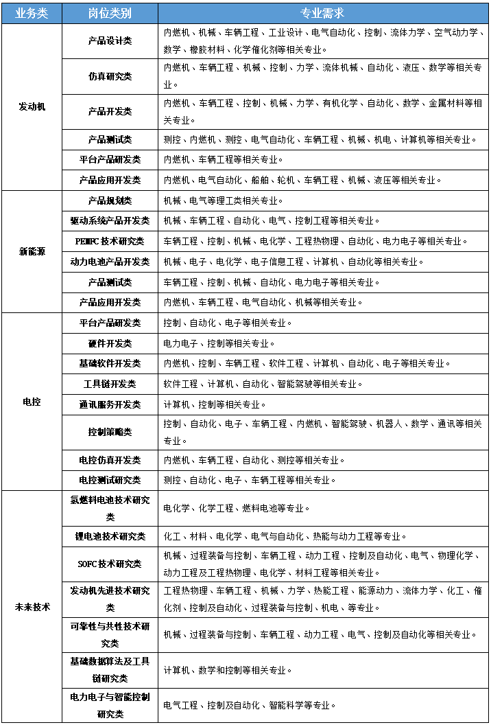
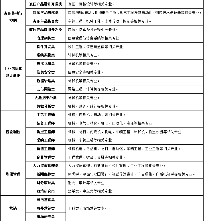
招聘岗位及要求


薪酬福利
薪酬:行业内极具竞争力的薪酬
保险:六险两金
住房:本硕1年免费周转公寓+18个月租房补贴+购房激励(本科8万元、硕士10万元)
博士2年周转套房+税后10万元安家费+税后50
万元购房激励
政府补贴:
生活补助:分三年发放,本科6万元、硕士12万元、博士36万元
政府购房补助:本科8万,硕士12万,博士30万元
招聘流程

潍柴动力股份有限公司
2023年2月