中国石化镇海炼化招聘简章
一、公司简介
镇海炼化是中国石化旗下规模最大、盈利能力最强的炼化一体化企业,正奋力打造“世界级、高科技、一体化”绿色石化基地。
目前,公司拥有2700万吨/年原油加工能力、220万吨/年乙烯生产能力,管理码头吞吐能力达8354万吨/年、罐储能力达1718万立方米,构成了“大炼油、大乙烯、大码头、大仓储”的产业格局。镇海炼化代表了中国炼油化工行业的先进水平,炼油绩效自上世纪九十年代以来一直位居亚太地区炼厂第一群组;第一套100万吨/年乙烯为国内唯一一套连续5次在所罗门全球绩效评价中位列世界第一群组的乙烯装置。2021年公司炼油利润、化工利润和总利润在中国石化保持“三个第一”。创业至今,公司已累计实现利税超3800亿元、利润超1200亿元、税收留存地方超570亿元。
公司注重以人为本,拥有公开、平等、竞争、择优的用人环境,使每个职工都有激情、有目标、有途径提升自己的学识和能力;公司能为职工提供富有竞争力的薪酬,按规定办理“五险一金”,并提供企业年金、补充医疗保险、疗休养补贴、健康体检等福利;公司根据职工个人的个人业绩和公司的发展,为职工提供技能培训、专业技术培训、晋升培训以及国内外研修等培训机会;公司建有体育馆、400米标准田径场、足球场、网球场、篮球场、室内外游泳池、保龄球馆、乒乓球馆、羽毛球馆、健身房、图书馆、剧场等供职工休闲娱乐。
公司始终追求绿色低碳、节能环保,是我国首批“国家环境友好企业”之一,近年还先后获得“中华环境友好企业”“中国节能减排领军企业”“低碳经济发展突出贡献企业”、首批“国家绿色制造示范工厂”、国家第一批水效领跑者企业、2020-2021年度全国企业文化优秀成果特等奖等荣誉。连续9年被石化联合会评为“能效领跑者标杆企业(乙烯)”。连续4年被评为“中国石油和化工行业最具社会责任企业”。连续12年位居宁波市纳税50强榜首。
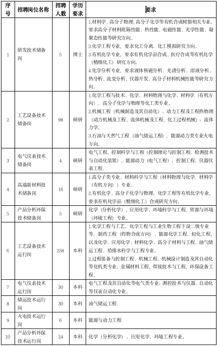
二、招聘需求

三、宣讲时间
2022年11月3日18:30
点击下方链接即可入会观看,或搜索腾讯会议号:382-383-543
https://meeting.tencent.com/dm/4zKxU5TkQkDO
四、应聘途径
即日起至2022年11月15日24:00,登录中国石化人才招聘网-“校园招聘”,搜索“镇海炼化”进行应聘(电脑端浏览 http://job.sinopec.com/)

联系地址:浙江省宁波市镇海区
联系人:於老师
联系部门:人力资源部
联系电话:0574-86445606 ,0574-86445002